Volvo Vnl Abs Wiring Diagram

With kindly regards kumlachew ali hussien mechanical engineer.
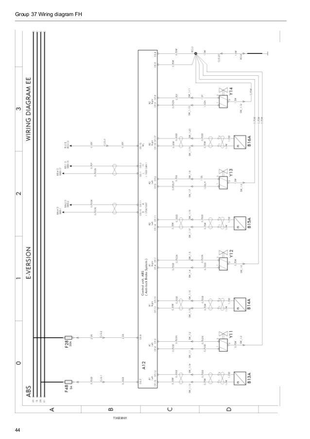
Volvo vnl abs wiring diagram. Films hd et series tv mise a jour tous les jours. Page 4 group 37 wiring diagram fh nh example of wiring diagram example of wiring diagram refer to the list of contents for the designation of the wiring diagram. En informatica estas cifras se denominan bit y 8 bits representan 1 octeto byte. Some volvo trucks tractors manuals pdf electric wiring diagrams f86 fb86 n86 nb86 f88 fb88 g88 fh12 fh16 fm fl nh vhd vn vt vnm l50f l120f l150f l220f vnl are above the page.
If the wiring diagram designation is boxed in with bro ken lines this means that the wiring diagram is not standard on all market or vehicle models. Page 14 group 38 instrumentation vnl vnm design and function caterpillar cummins detroit diesel engines w3002520 fig. So would you find out the manual to give or sale for us please. Volvo trucks corporation bwas founded in 1920 as the automobile branch of the famous skf bearing company.
Si se acopla un osciloscopio a uno de los dos cables de enlace y se controla la forma de la senal se vera que la tension. We dont have the operation and maintenance manual of the truck mounted concrete pump. The first in a series from april 1927 were running cars and only in february 1928 with.